注册  |  登录

长医附属和济医院北院区(潞城区人民医院)下周(9月22日—9月28日)门诊医师排班表

2025-09-20 16:58:04    来源:长医附属和济医院北院区(潞城区人民医院)    访问:    

长医附属和济医院北院区(潞城区人民医院)下周(9月22日—9月28日)门诊医师排班表

和济医院北院区 潞城区人民医院    山西  

潞城区人民医院门诊医师排班表


图片

#温馨提示 #

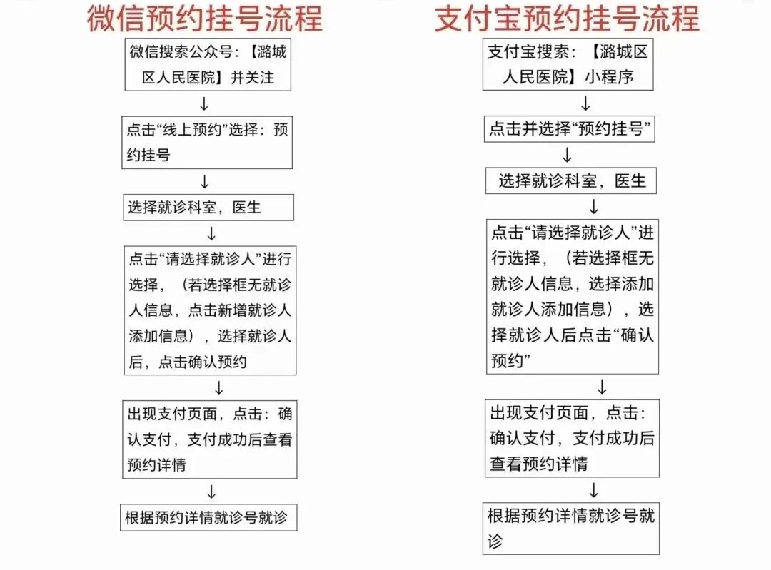
 1.提倡患者通过我院微信公众号、支付宝平台预约就诊,预约成功后,来院就诊无需取号,可凭电子号条信息,直接到相应科室就诊,如您不能按时就诊,可在线上直接退费。也可自助机预约、打电话至导诊台预约(预约咨询电话:13028077120)。


2.窗口挂号需提供身份证、医保卡等有效证件,如选择科室有疑问时,可向导诊台咨询。

3.65周岁以上患者免普通挂号费(10元),需持身份证在窗口挂号,慢病门诊、便民门诊1元挂号费不再减免;现役军人、退役军人凭身份证件或窗口扫码确认身份免挂号费。

4.入院就诊挂号、候诊、取药时请自觉排队。

5.门诊实行“一医一患一诊室”,在病情允许的情况下,尽量减少进入诊室的陪侍人员。

6.门诊大厅导诊台为您提供热水、爱心轮椅、诊断证明盖章、免费测血压、手机充电、物品寄存等便民服务。

7.我院已开通自助机、手机端缴费医保报销功能(限本人),免排队,秒支付,方便快捷,请患者朋友在手机支付宝里先激活电子医保即可操作,儿童电子医保可绑定在父母亲手机上也可完成医保报销。



图片


图片
图片
手机预约挂号教程
                                                                                                                      已关注                                                                            关注                                                               重播                                                                                                                                                            观看更多


    0/0

    00:00/01:32进度条,百分之0播放00:00/01:3201:32全屏


    倍速播放中 0.5倍 0.75倍 1.0倍 1.5倍 2.0倍 超清 流畅

    继续观看

    长医附属和济医院北院区(潞城区人民医院)下周(9月22日—9月28日)门诊医师排班表

    转载,长医附属和济医院北院区(潞城区人民医院)下周(9月22日—9月28日)门诊医师排班表和济医院北院区 潞城区人民医院已同步到看一看


            视频详情              
    图片


    供稿 / 门诊部

    编辑 / 李莎莎

    初审 / 韩丽霞

    复审 / 韩炳湘

    终审 / 陈䶮虎

    图片
    干货分享 | X线、超声、CT、核磁 有什么区别?究竟怎么选?
    潞城区人民医院 | 我院高压氧舱正式启用啦
    就诊无需排队|潞城区人民医院微信挂号、缴费、查询,超方便!

    图片



    长按二维码关注

    获取更多医疗资讯




    [责任编辑:曹炜燕]
    内容页广告2
    3
    内容4
    内容5

    关于我们| 网站概况| 法律顾问| 服务条款| 人员查询| 广告服务| 供稿服务| 合作伙伴| 网站声明| 版权所有| 联系我们

    邮箱:chinaweijilu@163.com    电话:18511349188

    备案号:京ICP备2025111269号

    Copyright© 2016 WeiJiLu.All Rights Reserved